人文学院 人文学院 人文学院 人文学院

科研动态 | 迄今最早的龙涎香利用:来自楚考烈王墓的分子证据

  • 图文/齐彬杰 审核/杨益民
  • 创建时间: 2026-04-01
  • 403

        香料在众多古代文明的经济、文化和仪式系统中扮演着重要角色。除了感官体验外,乳香、没药和麝香等珍贵香料不仅作为奢侈品和药物被广泛使用,还常用于宗教和丧葬仪式。在名贵香料中,龙涎香因其独特的生成机制和稀缺性而备受瞩目。作为抹香鲸肠道内形成的一种特殊蜡状物质,龙涎香醇是其关键的生物标志物。尽管在中国后世的传统香料体系中,龙涎香被视为极其珍稀的动物源香料,并与沉香、檀香、麝香并列为“四大名香”,但迄今为止,中国考古遗址中尚未发现古代使用龙涎香的分子证据。这限制了我们对古代稀有海洋香料使用、贸易及高等级精英阶层消费体系的认知。

        近日,中国科学院大学人文学院考古学与人类学系(齐彬杰、杨益民)、国家文物局考古研究中心(张治国、宋佳航)与安徽省文物考古研究所(方玲)等单位合作,以安徽淮南武王墩一号墓出土的青铜鼎内土样为对象,利用气相色谱-质谱联用技术(GC-MS),对21件青铜鼎内部沉积物及环境对照土壤样本进行了分析。在四件青铜器中检测到了龙涎香的特征化学成分,提供了目前已知最早的龙涎香使用分子证据。研究成果以“Organic residue analysis reveals the use of ambergris in a late Warring States royal tomb”为题,发表于国际文化遗产研究领域一流期刊《npj Heritage Science》。

        研究首先对武王墩一号墓(公元前3世纪晚期)东一室出土的21件带盖青铜鼎进行采样(图1)。这些鼎内部附着的沉积物可能保存了容器原始盛放物质的有机成分。为了排除墓葬环境污染,研究人员同时采集了墓室上部填土和青铜器附近的土样作为环境对照。

图1 武王墩一号墓的地理位置、结构及东一室出土的青铜鼎。

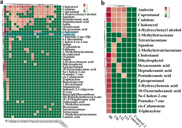
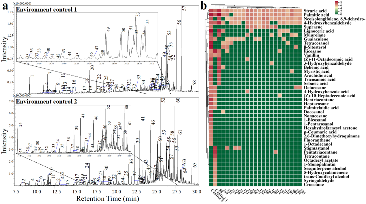
        通过对比环境样本和青铜鼎残留物中的有机成分,发现环境土壤中存在大量植物和微生物来源的化合物。然而,聚类热图分析表明,部分青铜鼎内部残留物的化学特征受环境影响较小(图2),说明它们仍保留了原始盛放物的特征。

图2 环境对照与考古样本的GC-MS对比分析。

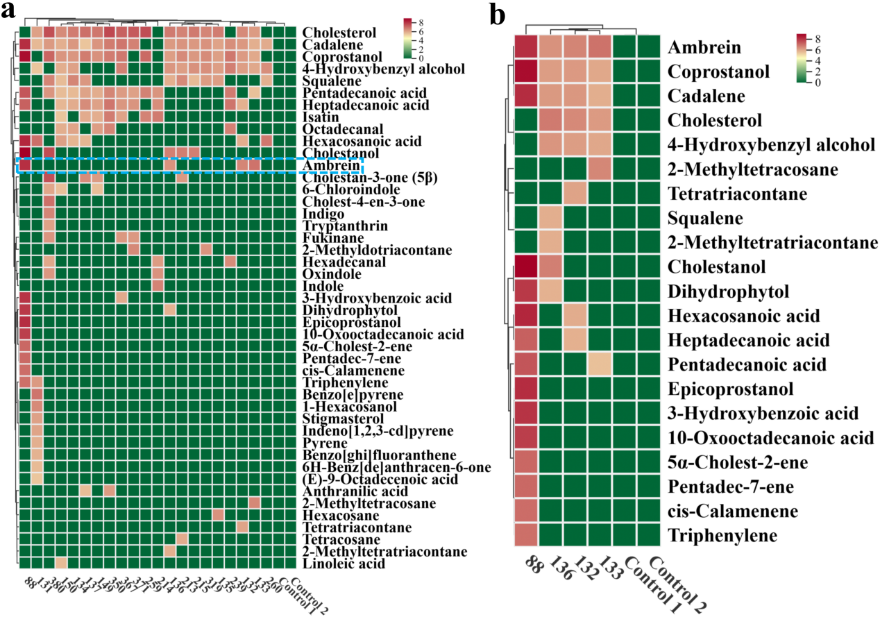
        扣除环境背景干扰后,在编号为88、132、133和136的四件青铜鼎残留物中,检测到了龙涎香的关键生物标志物——龙涎香醇(Ambrein),并同时伴有粪甾醇和表粪甾醇等龙涎香已知构成成分(图3)。通过与对照样本以及文献中尸蜡样本的数据进行比对,排除了这些化合物来自环境污染或其他非抹香鲸来源的可能性。

图3 扣除环境背景的考古样本化合物聚类热图。

        在历史文献中,关于古代龙涎香的使用记录多见于西方和中东地区。武王墩一号墓的有机残留物分析,不仅填补了中国古代龙涎香利用的空白,也将龙涎香使用上溯至公元前3世纪。这表明在当时的楚国高等级贵族中,这种罕见的海洋资源已经被利用。这些发现为探讨战国晚期楚国高等级贵族的物质文化、丧葬仪式以及古代跨区域的珍稀资源贸易提供了全新的分子考古学视角与重要实物资料。

全文链接:https://www.nature.com/articles/s40494-026-02462-2